Atentie! Pentru produsele din categoria COMPONENTE INDUSTRIALE, valoarea minima a comenzii este de 152 Lei.

Driver DRV8825 - Pololu

61,65 Lei
Driver DRV8825 - Pololu.
In stoc

Durata de livrare: 1

Limita stoc
Adauga in cos
Cod Produs: J1D2 Ai nevoie de ajutor? 0737337377
Adauga la Favorite Cere informatii
  • Descriere
  • Caracteristici

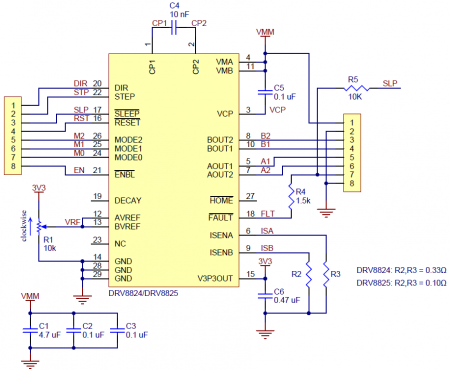
Modulul este ideal pentru utilizare intr-un proiect ce necesita controlul unui motor pas cu pas, oferind o interfata usoara de control, protectie integrata la probleme uzuale, precum scurt-circuit la masa sau al motorului sau limitare a curentului. Alimentarea pana la 45V, curentul si maxim pe faza de 2.2A il recomanda pentru o gama larga de proiecte.

  • Interfatare simpla cu comanda pentru pas si directie;
  • Posibilitate de functionare in micropasi: pas intreg, 1/2, 1/4, 1/8, 1/16 sau 1/32;
  • Curentul maxim se poate limita prin intermediul unui potentiometru disponibil pe PCB;
  • Alimentare la maxim 45V;
  • Se poate conecta direct la sisteme de control de 3V3 sau 5V;
  • Dispune de protectie integrata la scurt-circuit, temperatura prea mare sau tensiune prea mica;
  • PCB cu 4 straturi pentru disipare buna a caldurii radiate;
  • Compatibil pin la pin cu driverul A4988.
Informatii conformitate produs

_Tip: PCB

Suport clienti 9.00-19.00

0737337377 comenzi@diverso.ro

Compara produse

Trebuie sa mai adaugi cel putin un produs pentru a compara produse.

A fost adaugat la favorite!

A fost sters din favorite!