Atentie! Pentru produsele din categoria COMPONENTE INDUSTRIALE, valoarea minima a comenzii este de 152 Lei.

Driver A4988 - Pololu

49,75 Lei
Driver A4988 - Pololu
In stoc

Durata de livrare: 1

Limita stoc
Adauga in cos
Cod Produs: J1D1 Ai nevoie de ajutor? 0737337377
Adauga la Favorite Cere informatii
  • Descriere
  • Caracteristici
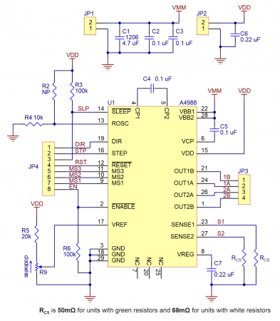
Driver ideal pentru motoare stepper de dimensiuni medii.

Caracteristici tehnice:

Tensiune motor: 8V - 35V;
Tensiune circuite logice: 3V - 5.5V;
Curent: 2A (MAX);
Rs = 0.1 Ω;
Dimensiuni: 16 mm x 21 mm.

Acest driver de motoare "pas cu pas" va poate ajuta sa construiti propria imprimanta 3D sau un CNC. Modulul ofera un potentiometru pentru limitarea de curent. Pentru a folosi driver-ul la capacitate maxima, este recomandata montarea unui mic radiator.

 

Informatii conformitate produs

_Tip: PCB

Suport clienti 9.00-19.00

0737337377 comenzi@diverso.ro

Compara produse

Trebuie sa mai adaugi cel putin un produs pentru a compara produse.

A fost adaugat la favorite!

A fost sters din favorite!